保良局朱正賢小學
Po Leung Kuk Chee Jing Yin Primary School
學校簡介
學校歷史
關注事項
法團校董會
校長的話
教學團隊
學校設施
學校刊物
學校文件
傳媒報導
40周年校慶專頁
學生校服
校風與學生支援
學生輔導服務
學生支援小組
學生支援小組
言語治療服務
教育心理服務
家長支援
正言心耕
空中家長教室
正賢父母學堂
有用連結
小一適應活動
小六升中適應活動
學與教
校本課程特色
科組特色
資優教育
環境教育
電子學習與STEAM
圖書閱讀
家課政策及指引
校園生活
學生服務團隊
學生大使
全方位學習活動
活動課
玩玩星期五
境外交流
畢業戶外教育營
戶外學習日
校園電視台
運動會
全校旅行
音樂
合唱團
樂器班
管樂隊
節奏樂隊
電子音樂創作
音樂基礎班
音樂小舞台
舞蹈
體育
視覺藝術小組
英語話劇
才藝SHOW一SHOW
健康校園
午膳事宜
活動相片集
學生成就
學術
校內
校外
體育
校內
校外
藝術
校內
校外
合作伙伴
家校合作
最新消息
會章
本屆家長教師會
活動花絮
家長義工團隊
家長教育資訊
校友會
最新消息
會章
校友會成立目的
委員會
校友升中後喜訊
活動花絮
入會表格
教育服務中心
最新消息
賽馬會家校童喜動計劃
入學及升中
小一自行分配學位
小一自行分配學位申請須知
小一自行分配學位結果公佈 - 註冊須知
小一自行分配學位結果公佈 - 取錄名單
小一統一派位
小一統一派位新生註冊須知
小一後補學位申請
小一後補生申請程序
小一後補生申請須知
一年級後補生入學申請表格
插班生申請
插班生申請須知
各級插班生申請表
升中資訊
升中資訊日
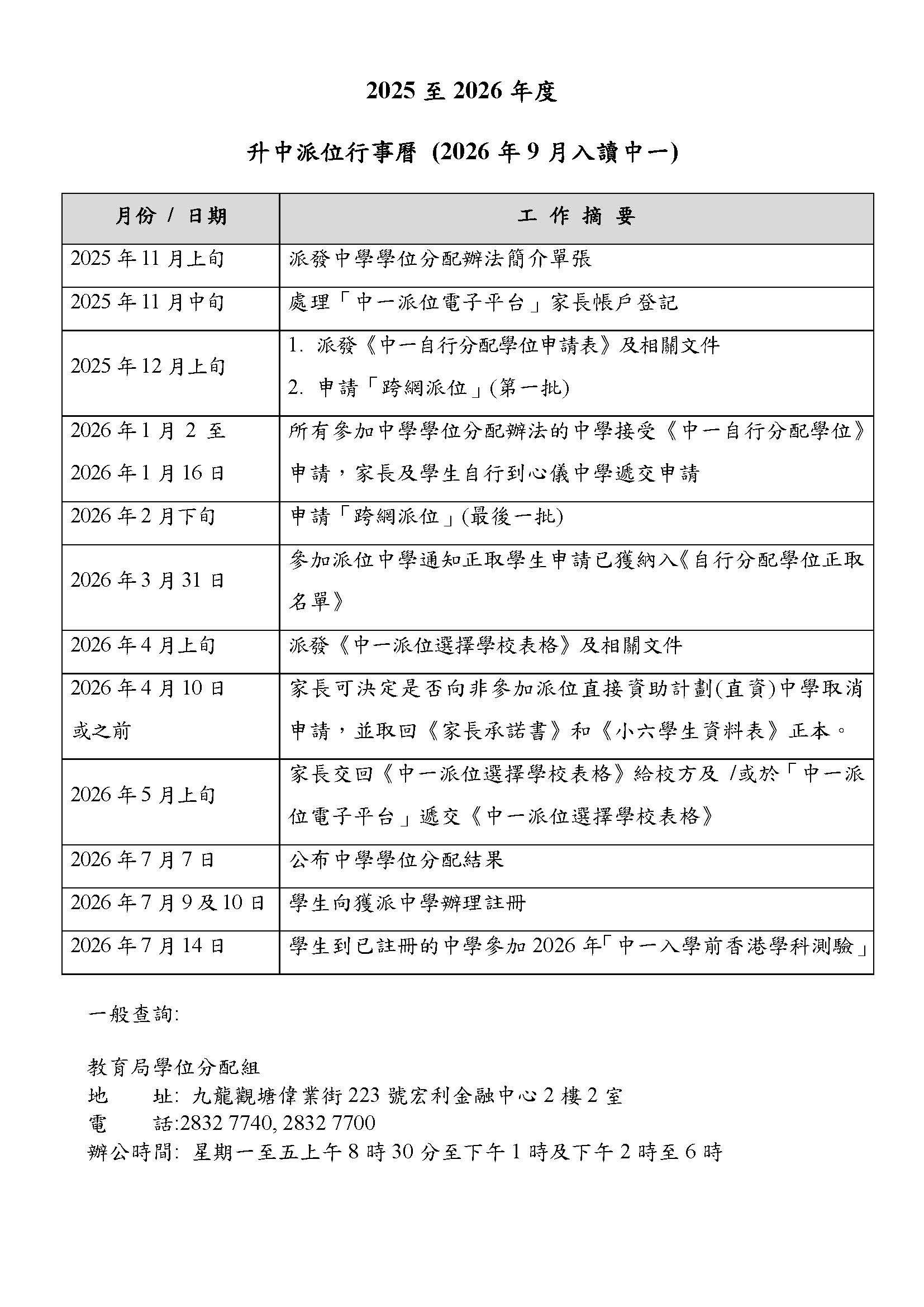
升中派位行事曆
升中相關網址
2024-2025年度 升中派位結果
升中派位行事曆
首頁
>
入學及升中
>
升中資訊
>
升中派位行事曆
升中派位行事曆
入學及升中
小一自行分配學位
小一自行分配學位申請須知
小一自行分配學位結果公佈 - 註冊須知
小一自行分配學位結果公佈 - 取錄名單
小一統一派位
小一統一派位新生註冊須知
小一後補學位申請
小一後補生申請程序
小一後補生申請須知
一年級後補生入學申請表格
插班生申請
插班生申請須知
各級插班生申請表
升中資訊
升中資訊日
升中派位行事曆
升中相關網址
2024-2025年度 升中派位結果
Top